git 3

[Git] 브랜치 전략 세우기

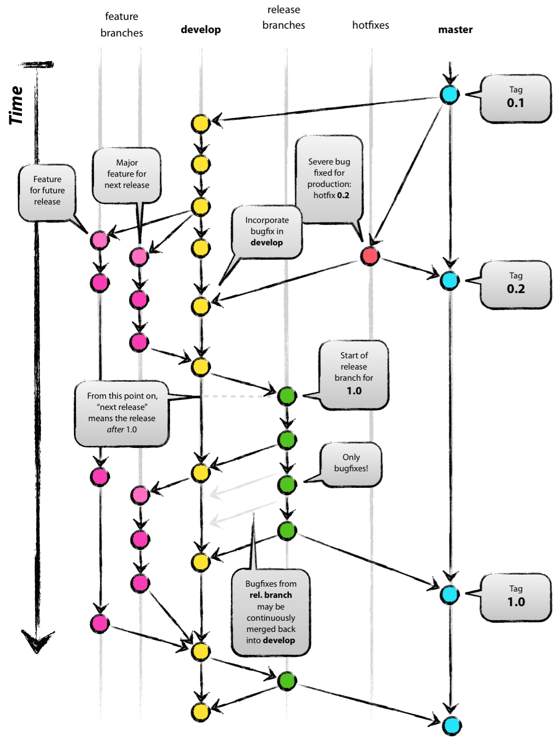
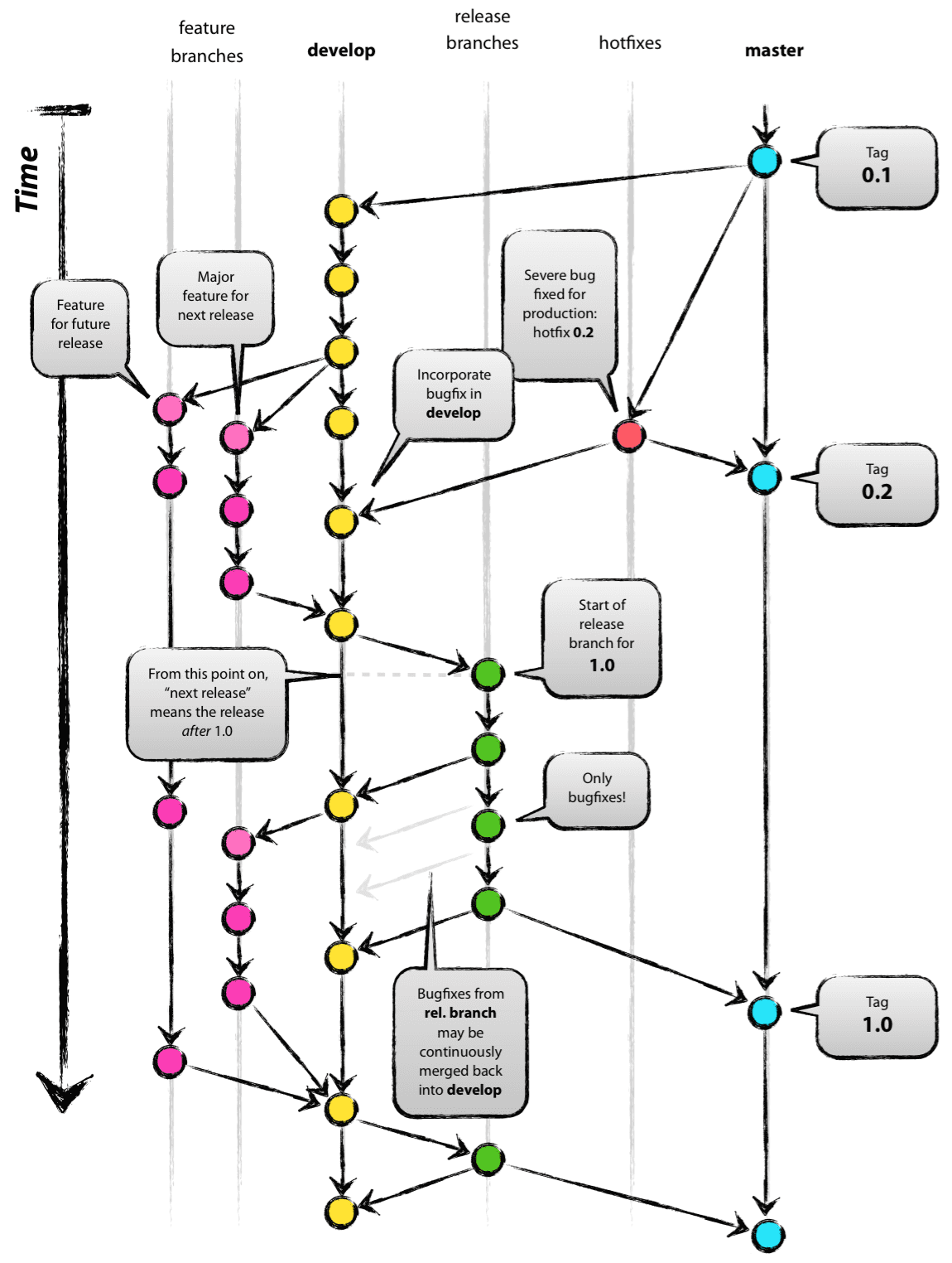
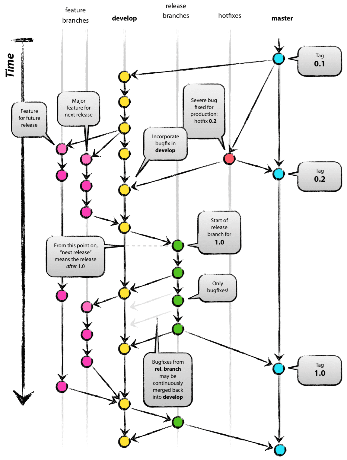
현재 하고 있는 프로젝트에서 사용하는 브랜치 전략에 대해 정리하려고 한다. https://nvie.com/posts/a-successful-git-branching-model/ A successful Git branching model In this post I present a Git branching strategy for developing and releasing software as I’ve used it in many of my projects, and which has turned out to be very successful. nvie.com 해당 문서에 작성된 브랜치 전략인데, 1. master 배포 버전의 브랜치 2. develop 각자 작업한 기능 브랜치들을 merge 하는 개발 브랜..

Git 2022.02.20

[Git] git reflog로 커밋 내역 확인하고 git reset으로 커밋 복구하기

git reset --hard 명령어를 사용하면, HEAD가 바뀌면서 로컬 스토리지의 작업내역이 바뀐다. 하지만, git commit 내역은 git reflog 명령어를 통해 확인 할 수 있다. 이 명령어를 통해 커밋 해시 ID를 다시 확인해서 취소한 커밋을 복구하여 로컬 스트리지를 복구할 수 있다. 취소한 커밋 복구하는 법 1. git reflog 로 취소한 커밋까지 포함한 커밋 내역 확인 git reflog 2. 커밋 아이디 입력해서 되돌리기 git reset --hard 간단하게 복구된다. reset을 잘못 사용해서 4시간 동안 열심히 작업한 내역이 사라져서 절망했는데, 너무 간단하게 되돌릴 수 있었다.. Git 정말 똑똑해..

Git 2022.02.20

[AWS/NestJS] AWS에 NestJS,MongoDB 설치

사용 스택 : NestJs, mongodb 개발 환경 : AWS EC2, ubuntu NestJS는 Nodejs프레임 워크이다. 따라서 NestJS 프로젝트를 생성하기 위해서는 우선 nodejs를 설치해야 한다. nvm(Node Version Manager)을 통해서 원하는 nodejs버전을 다운 받을 수 있다. https://github.com/nvm-sh/nvm GitHub - nvm-sh/nvm: Node Version Manager - POSIX-compliant bash script to manage multiple active node.js versions Node Version Manager - POSIX-compliant bash script to manage multiple active ..

환경세팅 2022.02.03